东莞市清虹科技有限公司
phone

联系热线:

400-877-0750

  • 网站首页 HOME
  • 产品系列 PRODUCT
    最新产品系列
    脱脂、除蜡系列
    化学转化膜系列
    铜合金光亮防护系列
    电子仪器清洁系列
    不锈钢、铁处理系列
    功能性产品系列
    环保涂装参考案例
  • 公司简介 ABOUT
  • 厂房展示 FACTORY
  • 新闻中心 NEWS
  • 联系我们 CONTACT
  • 网站首页
  • 产品系列
    全部
    最新产品系列
    脱脂、除蜡系列
    化学转化膜系列
    铜合金光亮防护系列
    电子仪器清洁系列
    不锈钢、铁处理系列
    功能性产品系列
    环保涂装参考案例
  • 公司简介
  • 厂房展示
  • 新闻中心
  • 联系我们

产品系列

  • 当前位置:
  • 网站首页 >> 产品系列
  • 最新产品系列
  • 脱脂、除蜡系列
  • 化学转化膜系列
  • 铜合金光亮防护系列
  • 电子仪器清洁系列
  • 不锈钢、铁处理系列
  • 功能性产品系列
  • 环保涂装参考案例
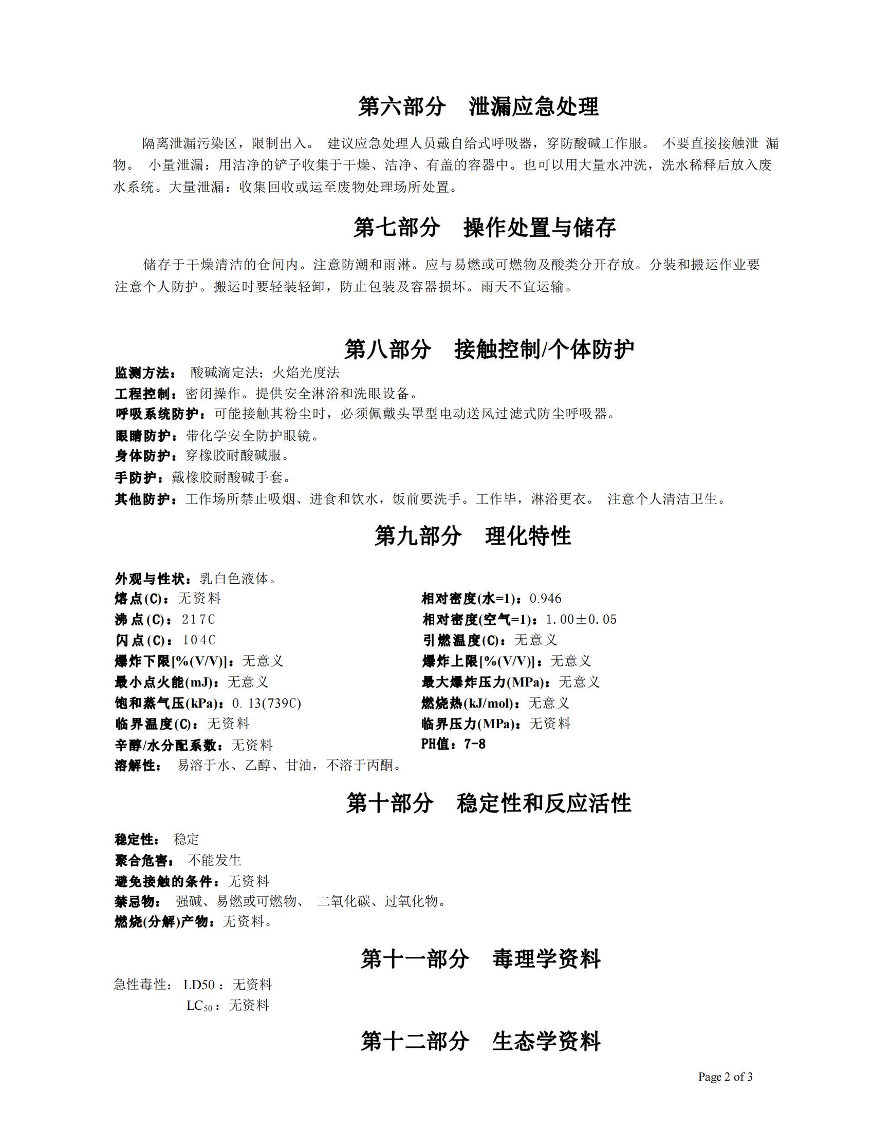
HL-519消泡剂 MSDS
HL-519消泡剂 MSDS

HL-519消泡剂 MSDS

2024-05-25 163

  • 详细内容


上一篇:HL-316脱墨剂-MSDS

下一篇:HL-616退镀液-MSDS

推荐新闻
  • 05-10

    东莞不锈钢除蜡水:铝合金微弧氧化的原理

      微弧氧化又叫等离子体微弧氧化,是在阳极氧化的基础上发展起来的,在金属表面原位生长陶瓷层的一种表面处理技术。微弧氧化的生成陶瓷膜层的过程一般为:将Al、Mg、Ti及Zr等轻金属或其合金置于电解质溶液中,当施加在电极两端的电压达到临界值时,工作电极表面会出现电晕、辉光、火花放电及弧放电等现象,这种微区放电现象在工作电极表面不同的位置不断间歇重复出现,表金属面生成的氧化膜被击穿,瞬间温度可达2000

  • 05-10

    金属清洗剂的功效特点有哪些?

    金属清洗剂的功效特点有哪些?  金属清洗剂可以应用在一些金属的清洗和除锈等方面,是一些精密的五金部件,一旦是出现生锈、油污、焊斑等就很难处理,这时候选择金属清洗剂可以说再合适不过了。金属清洗剂的使用也是很简单的,将生锈的元件放进稀释之后的金属清洗剂液体中,等待五分钟到20分钟,也是依据除锈的情况而定,然后捞出来清洗风干就可以了。那么金属清洗剂的功效特点有哪些呢?  金属清洗剂的功效特点有哪些:  

推荐产品
  • HL-319清洗剂MSDS

    HL-319清洗剂MSDS

  • HL-217切削液MSDS

    HL-217切削液MSDS

手机:13925839233(张经理)
固话:400-877-0750
传真:0750-2735117
网址:www.dgqinghongkj.com
地址:广东省东莞市寮步镇业兴路30号201室
网站首页 | 产品系列 | 公司简介 | 厂房展示 | 新闻中心 | 联系我们

Copyright © 2024 东莞市清虹科技有限公司 版权所有 XML网站地图

热门搜索:广东纳米陶化剂  东莞金属表面处理  东莞金属清洗剂  东莞不锈钢除蜡水  东莞环保除砂洗白剂  中山硅烷处理剂  东莞市清虹科技有限公司

一键拨号

一键导航

公司简介

产品系列

返回顶部